Documentation Index
Fetch the complete documentation index at: https://docs.topsort.com/llms.txt
Use this file to discover all available pages before exploring further.
Topsort offers transparent and targeted advertising with reliable metrics, powered by our advanced Ad-Purchase Attribution system, which accurately links purchases to customer interactions with ads.
Ad-Purchase Attribution System
This system links purchases to ad interactions, optimizing campaigns for advertisers, and creating a feedback loop for our BIDLESS™ algorithm. The link between ads and purchase is based on the user ID sent with the tracked event (click or purchase) and the purchase.
Viewability Requirements for Attribution
Per IAB/MRC Retail Media Measurement Guidelines, only viewable impressions are eligible for attribution:
- Display Ads (Banners): 50% of pixels visible for 1+ continuous second
- Video Ads: 50% of pixels visible for 2+ continuous seconds
- Large Display Ads (242,500+ pixels): 30% of pixels visible for 1+ continuous second
Non-viewable impressions are excluded from attribution calculations, ensuring outcomes are only credited to ads that had a genuine opportunity to influence consumer behavior.
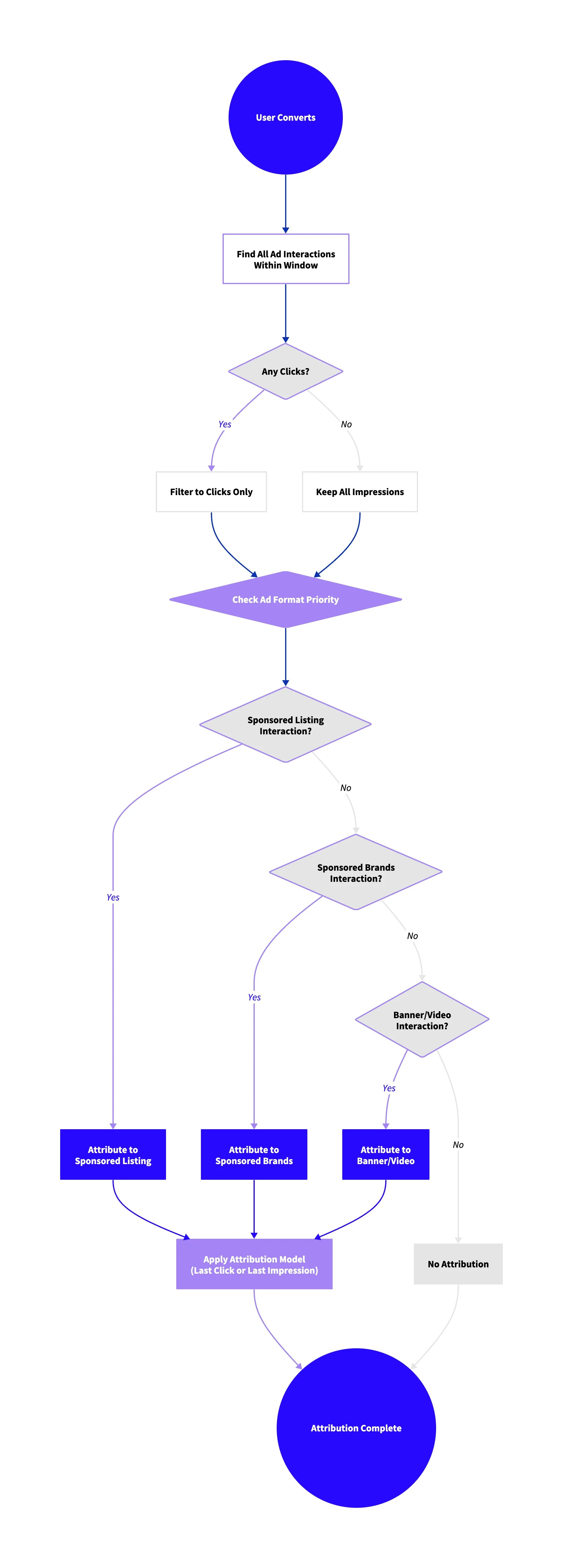
Flexible Attribution by Ad Format
Our APIs let marketplaces customize attribution models at the ad format level, recognizing that different formats serve different purposes in the customer journey:
- Sponsored Listings: Typically drive immediate purchase decisions (bottom-funnel)
- Sponsored Brands: Influence consideration and brand awareness (mid-funnel)
- Banner/Native/Video Ads: Build awareness and discovery (top-funnel)
Each format can have its own:
- Attribution Model: Last-click or last-impression
- Attribution Window: 1-30 days
This granular control ensures accurate measurement of each format’s true contribution to conversions.
Example Configuration
| Ad Format | Attribution Model | Window | Use Case |
|---|---|---|---|
| Sponsored Listings | Last-click | 7 days | Direct response purchases |
| Sponsored Brands | Last-click | 14 days | Brand consideration period |
| Banner/Video Ads | Last-impression | 30 days | Awareness-driven conversions |
Attribution Priority Rules
When multiple ad interactions occur within their respective windows:
- Clicks take priority over impressions
- Direct attribution has priority over halo attribution
- Each conversion is attributed to only one ad interaction
This ensures clear, actionable insights while avoiding double-counting.
